
Dividi
Plataforma - UX / UI
APP - UX / UI

Sonic - empresa especializada em transporte e logística.
Otimização de processos para aumentar a eficiência e reduzir o tempo de execução das tarefas.
Aplicativo com design minimalista e navegação intuitiva, com foco em baixo consumo de memória e internet, para proporcionar uma experiência de uso agradável e eficiente.
Product Design
- User Experience (UX) Designer
- User Interface (UI) Designer
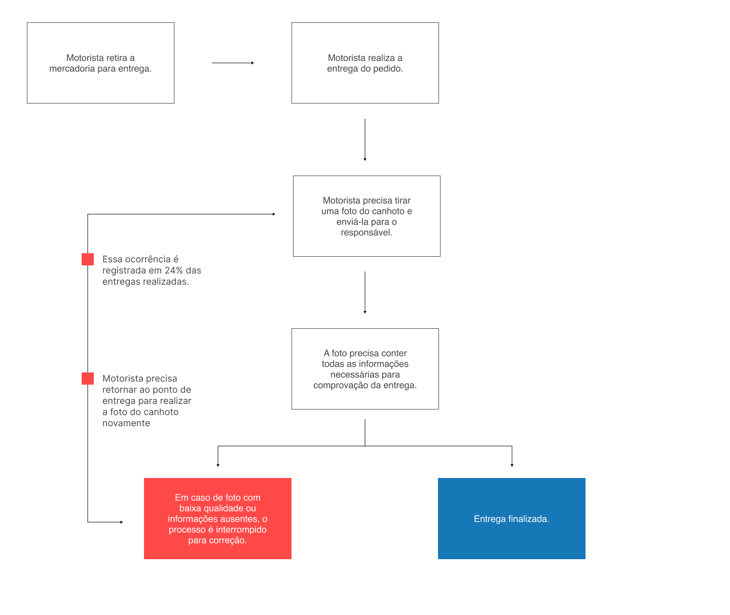
Para iniciar o projeto, foi necessário entender todas as etapas da jornada de entrega, observando o que ocorria e o que influenciava as possibilidades de erro. Analisamos qual era o problema e como os usuários viam e lidavam com essa questão.

A implementação de um aplicativo para padronizar a entrega de imagens de canhoto beneficiaria tanto os motoristas quanto a empresa, eliminando erros no processo de confirmação. O foco principal foi compreender as necessidades dos motoristas para criar uma solução intuitiva e eficiente.
A maioria dos motoristas são homens, com idade média de 44,8 anos, casados e com dois filhos. Quanto ao nível de escolaridade, metade possui ensino médio e metade ensino fundamental.
O perfil do caminhoneiro evoluiu. O mercado se tornou mais competitivo e hoje o motorista precisa ser altamente capacitado e adaptável às inovações. Utilizando essas informações, construímos uma persona que representa os principais usuários do nosso aplicativo.

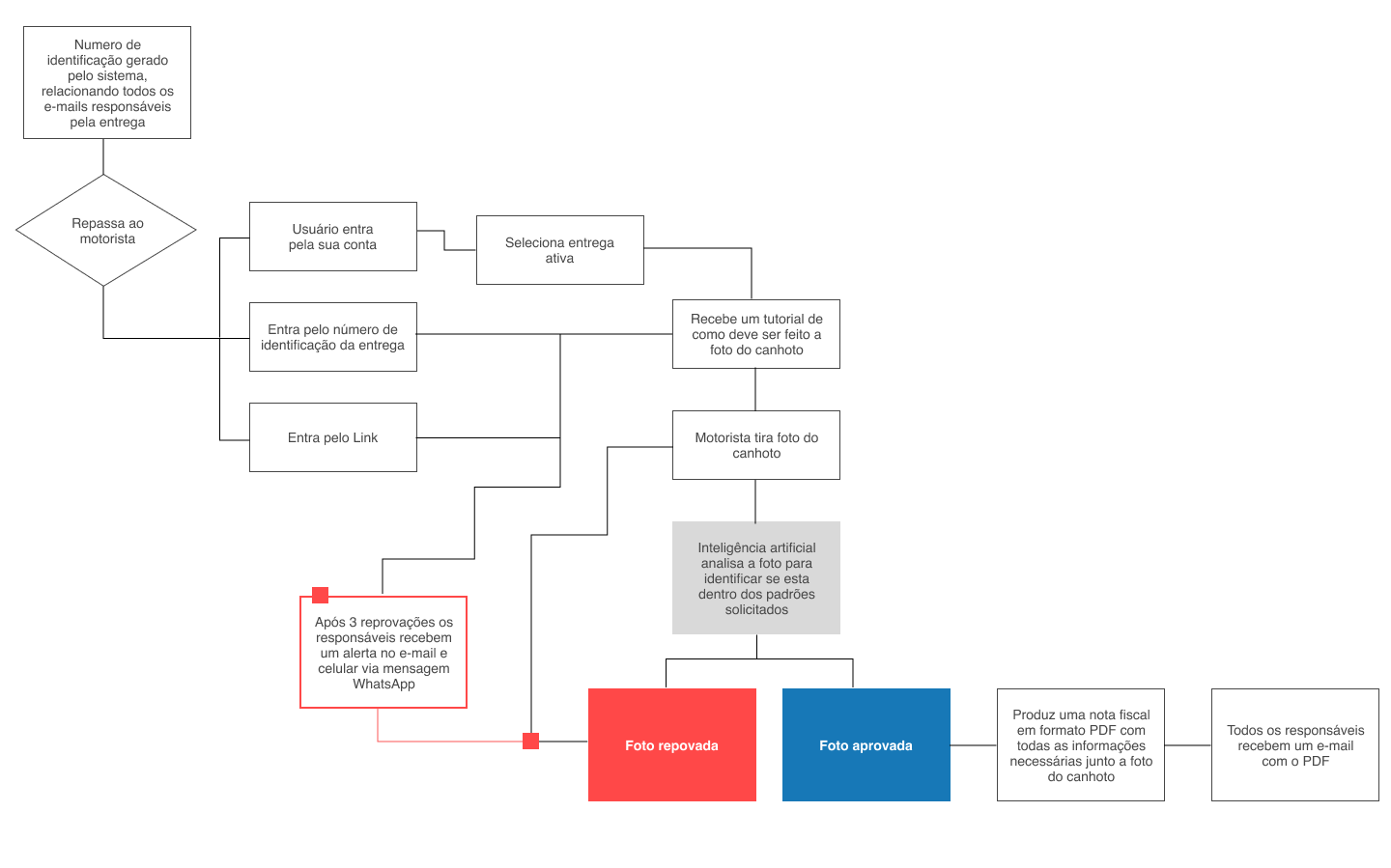
Neste fluxograma, foi definido o caminho que o usuário deve seguir para subir uma imagem de acordo com os padrões solicitados. Incluímos um alerta para o caso de o usuário não conseguir subir a imagem dentro desses padrões.

Decidimos criar três opções de acesso ao aplicativo: com login, por meio do número de entrega ou por um link. Quando o usuário faz login, funcionalidades adicionais são disponibilizadas.

Considerando que a maioria dos usuários deste projeto possui uma faixa etária mais avançada, foi imprescindível definir elementos de design que tornassem a navegação mais acessível e intuitiva.


Estabelecemos um fluxo de usuário que permita que as etapas necessárias sejam concluídas até atingir o objetivo desejado de maneira intuitiva.
Aprendi que compreender as necessidades e expectativas do usuário é fundamental para a criação de um design eficiente. A proximidade e o diálogo constante com o usuário durante todo o processo nos ajuda a entender melhor a proposta do projeto e as soluções ideais para alcançar os objetivos desejados.